Projekt indywidualnej protezy stawu kolanowego w odniesieniu do dostępnych na rynku rozwiązań technicznych
Analiza wytrzymałościowa
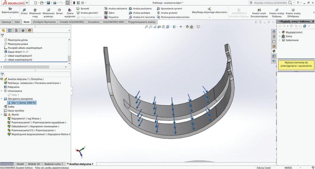
Analiza wytrzymałościowa została przeprowadzona w programie SOLIDWORKS przy wykorzystaniu narzędzia do analizy statycznej. W celu uproszczenia, badanie wykonano na części udowej endoprotezy, unieruchamiając ją w dolnej części (ryc. 10). Zakładając sytuację, w której osoba o masie 150 kg użytkująca endoprotezę biegnie, wówczas obciążenie przenoszone przez konstrukcję wynosi około 3000 N (18). Obciążenie 3000 N przyłożono do implantu zgodnie z ryc. 11, gdzie wartość 3000 N zdefiniowano jako sumę wszystkich sił działających na elementy. Materiał przypisany do modelu miał właściwości zgodne z tab. 1.


W związku z tym, że wytrzymałość ceramiki na ściskanie znacznie przekracza jej wytrzymałość na rozciąganie, jako kryterium zniszczenia materiału ustawiono naprężenie Mohra-Coulomba. Z punktu widzenia charakteru obciążeń należy uwzględnić wartość naprężenia ściskającego, przeważającego w elementach przylegających do kłykci kości udowej.
Program SOLIDWORKS umożliwia również ocenę rozkładu naprężeń występujących w endoprotezie, wykorzystując do obliczeń teorię von Misesa. Wyniki przedstawiono w postaci wykresu obejmującego całą konstrukcję według odpowiedniej skali (ryc. 12). Maksymalne naprężenie występujące w endoprotezie wyniosło 1,057 MPa i wystąpiło na krawędziach elementów przylegających do kłykci kości udowej.
[...]którzy są subskrybentami naszego portalu.
i ciesz się dostępem do bazy merytorycznej wiedzy!
Mogą zainteresować Cię również
POSTĘPOWANIA
w rehabilitacji




